| Site: | OpenLearn Create |
| Disciplina: | Introdução à salvaguarda no setor de ajuda internacional |
| Livro: | Unidade 5: Resposta |
| Impresso por: | Guest user |
| Data: | quarta-feira, 29 de abril de 2026 às 18:28 |
Bem-vindo(a) à Unidade 5 deste curso. Voltamos ao Ciclo de Salvaguarda e analisamos como responder às preocupações de salvaguarda que são levantadas ou relatadas.

Depois que um relatório chega, é importante que as organizações saibam o que fazer a seguir. Esses procedimentos devem ser documentados claramente para evitar mais danos. Nos últimos tempos, a mídia destacou organizações que não responderam adequadamente quando as preocupações de salvaguarda foram relatadas a elas. Algumas organizações se concentraram no controle de danos e na proteção de seu nome e reputação, em vez de tomar decisões que atendem aos interesses das vítimas e sobreviventes.
Nesta parte do curso, refletimos sobre as lições aprendidas com alguns dos casos destacados na mídia. Como resultado da exposição na mídia e dos apelos públicos por maior responsabilidade, doadores institucionais, academias de pesquisa, instituições financeiras, o Banco Mundial e a ONU adotaram uma postura mais rígida para erradicar a má conduta sexual no setor de ajuda e desenvolvimento internacional, incluindo padrões de conformidade rigorosos sobre os parceiros que financiam para que a responsabilidade de salvaguardar as pessoas seja uma prioridade em toda a cadeia de oferta de serviços.
Observamos o contexto jurídico local, gerenciando a revelação, desenvolvendo vias de referência e a importância de proteger os denunciantes.

© Photo Kozyr / Shutterstock
Nas atividades a seguir, incentivamos você a refletir sobre as causas e consequências da exploração, abuso e assédio sexual supostamente cometidos por funcionários de algumas organizações internacionais no setor de ajuda e desenvolvimento internacional.
Reflita sobre como e por que as organizações reagiram da maneira que reagiram, por que essas respostas foram inadequadas e como as lições aprendidas podem ser aplicadas à sua organização, fortalecendo seus próprios mecanismos de resposta.
|
Atividade 5.1 Escândalos de salvaguarda na mídia Escolha pelo menos dois estudos de caso reais da lista abaixo. Siga o link, leia o artigo e, em seguida, reflita e responda em seu diário de aprendizagem às seguintes perguntas:
(Nota: esses são artigos encontrados na mídia e aqui utilizados apenas para levantar questões de aprendizagem neste curso. Eles não são necessariamente endossados pelos líderes do curso.)
|

© fon_napath / Shutterstock
|
Reveja suas respostas às perguntas da atividade anterior. Que lições você pode aprender para melhorar a salvaguarda na sua própria organização? |
Os estudos de caso que você acabou de examinar fornecem informações importantes sobre como as organizações podem responder de forma mais eficaz às questões de salvaguarda, destacando algumas das causas e consequências da omissão em fazê-lo.
Você aprenderá mais sobre alguns desses pontos à medida que o curso avança, mas vale a pena destacar algumas lições importantes aprendidas agora:
Como você já aprendeu na Unidade 4, é muito difícil para uma criança, um adulto vulnerável ou um membro da equipe revelar que não se sente seguro por causa do comportamento inadequado de outras pessoas e, portanto, é vital garantir que respondamos da maneira certa.
As pessoas podem revelar preocupações de salvaguarda de várias maneiras, incluindo:
|
Atividade 5.2 Como responder quando uma criança revela um abuso Para uma criança, adulto vulnerável ou membro da equipe, revelar que não se sente seguro é geralmente muito difícil e, portanto, é vital que respondamos da maneira certa. Assista ao vídeo acima, que mostra como responder quando uma criança lhe conta sobre ter sofrido abuso e, em seguida, reflita sobre as perguntas a seguir. Reflita e responda em seu diário de aprendizagem:
|

© Syda Productions / Shutterstock
Uma habilidade fundamental ao gerenciar a revelação é a escuta ativa. Isso faz com que quem está fazendo a revelação sinta que está sendo ouvido e levado a sério.
A escuta ativa exige que o ouvinte:
Certifique-se de que a revelação esteja ocorrendo em um local confidencial onde a pessoa que está fazendo a revelação se sinta segura. Mantenha a confidencialidade e divulgue informações apenas para aqueles que precisam saber (por exemplo, o Oficial de Salvaguarda Designado).
É uma boa prática fazer anotações durante esta reunião do que a pessoa está dizendo ou assim que terminar, enquanto sua memória ainda está fresca. Faça anotações sobre a linguagem corporal ou quaisquer sinais e sintomas percebidos. Não inclua sua própria opinião no relatório.
Não:
Gostaríamos de enfatizar aqui que apenas pessoas que tiverem treinamento e experiência devem entrevistar crianças ou adultos com deficiência, pois isso requer habilidade profissional.
Isso pode incluir assistentes sociais treinados, policiais, psicólogos e pediatras.
Os líderes de salvaguarda precisam considerar cuidadosamente como gerenciar a revelação para que os sobreviventes não sejam traumatizados novamente pela experiência. Por exemplo, essas entrevistas devem ocorrer com um adulto de confiança (escolhido pelo sobrevivente) na sala para apoiá-lo.
Antes de passar para a próxima seção, com base nas informações que você viu sobre gerenciamento de revelações, considere que ação você poderia tomar para garantir que essa boa prática seja incluída em seus procedimentos de salvaguarda organizacional.
![]()
Quer saber mais?
Esta Atividade de Salvaguarda em RV oferece uma oportunidade de se colocar na posição da pessoa que gerencia uma revelação de abuso sexual.
É importante entender as leis do seu local de trabalho em relação a lidar com exploração, abuso e assédio sexual (EAAS) para estar mais preparado para lidar com eles.
Isso também será importante quando você precisar aconselhar as vítimas/sobreviventes sobre seus direitos.
Existem também direitos e responsabilidades devidos aos perpetradores ao abrigo da legislação trabalhista, sobre os quais você poderá ter de obter aconselhamento jurídico.

© create jobs 51 / Shutterstock
Como parte do mapeamento do que está disponível nas áreas em que sua organização trabalha, é importante ter uma ideia das leis daquele local em relação a lidar com abuso, exploração e assédio sexual.
|
Atividade 5.3 Quais são as leis em sua localidade? Talvez você já saiba as respostas para as perguntas abaixo ou, neste ponto, talvez precise fazer mais pesquisas. Anote as respostas em seu diário de aprendizagem.
|
![]()
Sherine tem uma pergunta relacionada às várias definições de crianças de acordo com as leis locais.
Assista ao vídeo acima para saber mais.
|
A definição de criança como qualquer pessoa com menos de 18 anos (Convenção das Nações Unidas sobre os Direitos da Criança de 1989 ou outra) é seguida no país em que você trabalha? |
Uma “via de referência” inclui identificar, rastrear, encaminhar e acompanhar as preocupações de salvaguarda depois que elas são divulgadas e relatadas.
Ao gerenciar revelações, você pode ter que apoiar vítimas, sobreviventes ou testemunhas de questões de salvaguarda para acessar ajuda e assistência profissional. Eles têm direito a esses serviços e nós temos a responsabilidade de garantir que eles tenham as informações e suporte para fazê-lo.
Nesta parte do curso, você pensará sobre os diferentes tipos de serviços profissionais necessários para as vítimas, dependendo de suas necessidades e circunstâncias. Você identificará e mapeará os serviços de suporte na área em que seus projetos, programas e escritórios organizacionais estão localizados e pensará sobre o que você pode precisar considerar ao contratá-los.
|
Atividade 5.4 Que serviços de referência são necessários? Ao lidar com vítimas, sobreviventes e testemunhas, que serviços profissionais você acha que eles precisariam? Pense em sua saúde física, sexual e reprodutiva e em suas necessidades emocionais, psicológicas e sociais caso tenham sofrido violência e/ou trauma. Faça uma lista de todos os serviços em que conseguir pensar em seu diário de aprendizagem. Pergunte a seus colegas se você não tiver certeza de alguma lacuna. Estude o diagrama abaixo para obter algumas sugestões. Ele é um exemplo de mapeamento de possíveis serviços de referência – as vítimas/sobreviventes podem não necessitar de todos os serviços listados; isso dependerá das suas necessidades e do seu consentimento. Além disso, nem todos os serviços podem estar disponíveis na localização geográfica de sua organização.
|
|
Atividade 5.5 Acessando serviços de apoio para violência de gênero
Assista ao vídeo acima, sobre o acesso a serviços de apoio para violência baseada em gênero em contextos de resposta humanitária. Depois de assistir ao vídeo, responda às seguintes perguntas em seu diário de aprendizagem:
Anote as respostas em seu diário de aprendizagem para poder consultá-lo mais tarde ao desenvolver a via de referência da sua organização. |

© Marian Salabai / Shutterstock.com
|
Atividade 5.6 Mapeamento de serviços de referência Esta é uma oportunidade para você mapear a localização geográfica dos serviços de referência na localidade dos projetos ou programas da sua organização. Você precisará do seguinte:
Pesquise onde estão os serviços de referência mais próximos do seu escritório e/ou locais do projeto:
Com base no mapa, indique a localização física desses serviços de referência com os diferentes pontos coloridos ou canetas coloridas (use uma cor diferente para um serviço diferente). Por exemplo:
Se você estiver na sede, mapeie os locais dos serviços de referência para sua área geográfica. Se você identificou pontos focais de salvaguarda nos locais do projeto, peça a eles que mapeiem os serviços de referência em sua área também para garantir que você tenha uma lista completa, se necessário. |
Agora que você tem uma boa ideia de quais serviços são necessários e onde eles estão localizados, é importante pensar sobre como um Líder de Salvaguarda Designado ou Ponto Focal de Salvaguarda deve fazer encaminhamentos.
|
Atividade 5.7 Lista de verificação de serviços de referência Preencha as colunas na tabela abaixo (Aqui está uma versão para download desta tabela). Você já deve ter as informações das duas primeiras colunas da atividade anterior. Na terceira coluna, você precisa observar como fazer encaminhamentos.
© (Fonte: Aneeta Williams/The Open University) |
Conforme mencionado anteriormente, é importante que sua política e procedimentos de salvaguarda organizacional descrevam quais os próximos passos que devem ser dados pelas organizações.
Isso ajudará a orientar uma resposta apropriada, centrada no sobrevivente e adequada. Não é bom o suficiente inventar à medida que avança.
|
Atividade 5.8 Estude a tabela de exemplo abaixo. Aqui está uma versão para download desta tabela. Coluna 1 – é uma lista de critérios para salvaguarda de acordo com os padrões de conformidade dos doadores. Coluna 2 – são os indicadores que satisfazem o critério. Coluna 3 – foi deixada em branco para você preencher em nome da sua organização.
Coluna 4– para aquelas colunas que foram sombreadas em laranja ou vermelho, anote as várias áreas que podem ser melhoradas em sua organização.
(Adaptado dos Padrões de Due Diligence Aprimorados do Ministério das Relações Exteriores, Commonwealth e Desenvolvimento do Reino Unido. Reproduzido nos termos da Licença Aberta do Governo) |

© Andrii Yalanskyi / Shutterstock
Você deve se lembrar, da Unidade 4, que algumas pessoas hesitam em relatar suas preocupações por vários motivos. Muitas vezes, elas têm medo de uma reação das organizações.
Muitos dos que denunciam podem não ser sobreviventes ou vítimas, mas são conhecidos como “denunciantes”, ou seja, estão revelando preocupações que acreditam ser de interesse público e afetarão outras pessoas.
Um denunciante é uma pessoa, geralmente um funcionário, que expõe informações ou atividades dentro de uma organização privada, pública ou governamental que acredita ser ilegal, ilícita, insegura, um desperdício, fraudulenta ou um abuso dos fundos do pagador de impostos. Aqueles que se tornam delatores podem optar por trazer informações ou alegações à tona interna ou externamente.
É importante, portanto, entender os medos daqueles que se manifestam e considerar a responsabilidade organizacional de protegê-los.
|
Atividade 5.9 Consequências potenciais de falar Leia o seguinte relato de Bao, que trabalhava em campo em uma ONG. As experiências que ele descreve destacam as possíveis consequências de falar em favor de trabalhadores individuais. Bao: “Fiquei quieto por um tempo, mas não gostei da maneira como esse funcionário estava se comportando com algumas das crianças. Então, no final, decidi que tinha que falar. Quando o fiz, parecia que ninguém acreditava em mim e todos, inclusive a gerência, dificultavam minha vida. As pessoas pararam de falar comigo e comecei a receber cartas ameaçadoras em casa. Tive que deixar a organização e nenhuma ação foi tomada sobre as preocupações que relatei - eles apenas transferiram aquele cara silenciosamente. Estou tão desapontado com a organização, que pensei que deveria ajudar pessoas vulneráveis e mantê-las seguras.” Reflita e responda a estas perguntas em seu diário de aprendizagem:
|
![]()
Hasan tem uma pergunta sobre denúncias. Assista ao vídeo acima.
|
Atividade 5.10 Lista de verificação sobre proteção de denunciantes Com base nos padrões internacionais de doadores, as políticas e procedimentos de salvaguarda organizacional devem conter proteção para os denunciantes contra quaisquer repercussões por falarem. Estude a tabela de exemplo abaixo. Aqui está uma versão para download desta tabela. Coluna 1 – é uma lista de critérios para denúncia de acordo com os padrões de conformidade dos doadores. Coluna 2 – são os indicadores que satisfazem o critério. Coluna 3 – foi deixada em branco para você preencher em nome da sua organização.
Coluna 4– para aquelas colunas que foram sombreadas em laranja ou vermelho, anote as várias áreas que podem ser melhoradas em sua organização. Pense também no que você precisará fazer para tornar essas melhorias uma realidade.
© (Adaptado dos Padrões de Due Diligence Aprimoradosdo Ministério das Relações Exteriores, Commonwealth e Desenvolvimento do Reino Unido. Reproduzido nos termos da Licença Aberta do Governo) |
![]()
Quer saber mais?
Se você estiver interessado em ler mais sobre denúncias, siga os links abaixo:
Quais são os próximos passos a serem dados pela organização após o recebimento de uma reclamação? Exploramos como responder a uma revelação de uma criança e de um adulto vulnerável. Como Líder de Salvaguarda, você precisará saber quais as próximas etapas a serem executadas se estiver convencido de que a preocupação merece ação adicional.
|
Atividade 5.11 Passos a seguir quando uma reclamação é recebida Clique no link interativo abaixo. Você será solicitado a colocar uma lista de declarações na ordem em que a série de eventos deve acontecer (ordem cronológica). O termo “comitê de salvaguarda” é usado neste exercício. Este termo é frequentemente usado para descrever um grupo interno de pessoas que podem receber os relatórios de salvaguarda e decidir como a organização responderá. O comitê pode incluir o Líder de Salvaguarda, o membro do Conselho de Salvaguarda Designado e um ou dois líderes seniores. Se você não puder ativar este interativo por qualquer motivo (por exemplo, problemas de navegador ou acessibilidade), aqui está uma versão em PDF para download da tarefa e o modelo de resposta. |
|
Atividade 5.12 Como as ONGIs estão respondendo às preocupações de salvaguarda relatadas Assista a este vídeo sobre a experiência de como as ONGIs estão respondendo às preocupações de salvaguarda relatadas. |
|
Reflita sobre os principais pontos de aprendizagem e mensagens do vídeo que você acabou de assistir. |

Vimos isto antes no início do processo de relatório, ou seja, fazer anotações cuidadosas das preocupações de salvaguarda sobre as quais foi alertado, mas é importante pensar em todo o processo sobre o que acontece com as informações que você registra, tanto nesse ponto e também à medida que uma investigação avança.
|
Atividade 5.13 Sistemas de registro e armazenamento de dados Reflita e responda em seu diário de aprendizagem às seguintes perguntas em relação à sua própria organização:
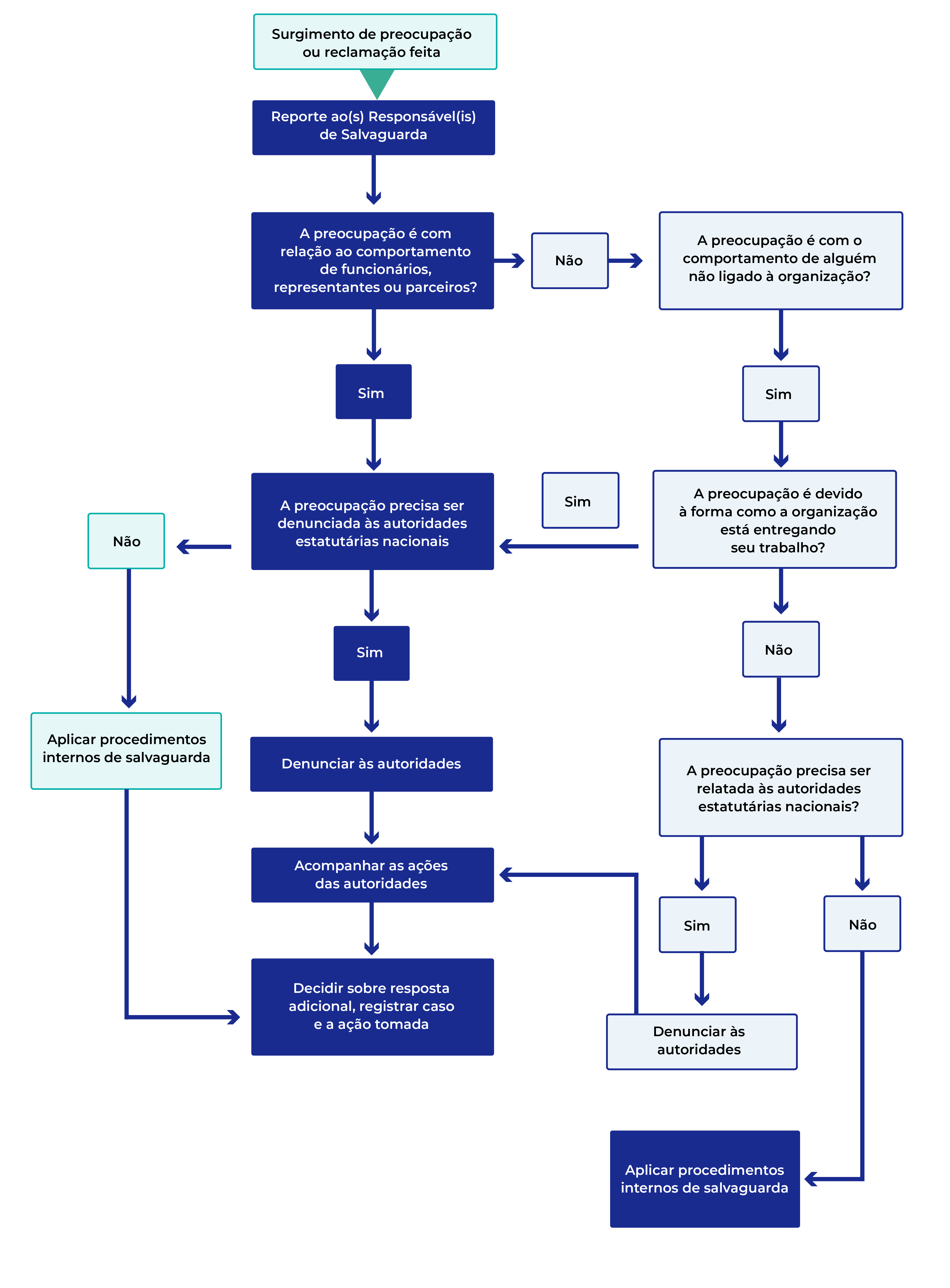
Visão geral É uma boa prática desenvolver um fluxograma simples para demonstrar as próximas etapas que discutimos nesta unidade. Este diagrama de fluxo pode ser adicionado aos seus procedimentos de salvaguarda, bem como ser exibido de forma proeminente para funcionários e beneficiários entenderem o que podem esperar se levantarem uma preocupação de proteção. Usando o modelo abaixo como exemplo, verifique os procedimentos de relatórios e respostas existentes em sua organização. Se não existirem, use o modelo para ajudar a criar um para sua organização. Reflita sobre as várias formas e meios como as preocupações de salvaguarda são relatadas, como são recebidas, quem as recebeu, como devem ser tratadas e em que prazo. Em seguida, pense nos próximos passos que precisam ser dados.
© (Adaptado do Save the Children's Resource Center Manter as Crianças Seguras: Um kit de ferramentas para proteção infantil) Aqui está uma versão para download deste diagrama de fluxo. Observações para lembrar:
Observe que enquanto as autoridades locais investigam o assunto, a organização não deve realizar uma investigação interna paralela que possa contaminar as evidências de testemunhas ou documentos. Se as autoridades locais decidirem não investigar, a organização deve realizar suas próprias investigações internas sobre as denúncias feitas. Consulte o Guia de Investigação da Aliança para PHB (Padrão Humanitário Básico) aqui para obter mais orientações sobre as investigações de EAAS (exploração, abuso e assédio sexual). |
A verificação de conhecimento no final da unidade é uma ótima maneira de verificar sua compreensão do que você aprendeu.
Existem cinco perguntas e você pode ter até 3 tentativas em cada pergunta, dependendo do tipo de pergunta. Os questionários ao final de cada unidade contam para a obtenção do seu Distintivo Digital do curso. Você deve acertar pelo menos 80% em cada questionário para obter a Declaração de Participação e o Distintivo Digital.

© Feodora Chiosea / iStock / Getty Images Plus.
Parabéns por chegar ao final da Unidade 5!
Você começou revisitando o ciclo de salvaguarda e pensando sobre a importância de responder às preocupações de salvaguarda que foram relatadas. Você considerou as lições aprendidas com estudos de caso reais e refletiu sobre como os mecanismos de resposta poderiam ser melhorados em sua organização.
Você estudou como responder adequadamente às revelações e como adotar uma abordagem centrada no sobrevivente mapeando os serviços de referência. Você também examinou a proteção de denunciantes e todos aqueles incluídos na preocupação de salvaguarda.
Você desenvolveu um mecanismo de resposta confidencial para sua organização e aprendeu sobre suas responsabilidades para com os reclamantes com ênfase na importância da confidencialidade.
|
Reflita e responda a estas perguntas em seu diário de aprendizagem:
Na parte final deste curso, veremos como monitorar e avaliar seus sistemas de salvaguarda e a importância de incorporar as lições aprendidas. Para ajudar em sua preparação, considere a seguinte pergunta:
|
Agora vá para a Unidade 6: Aprendizagem e implementação.