Skip to main content

About this free course

Download this course

Share this free course

Understanding antibiotic resistance
Understanding antibiotic resistance

Start this free course now. Just create an account and sign in. Enrol and complete the course for a free statement of participation or digital badge if available.

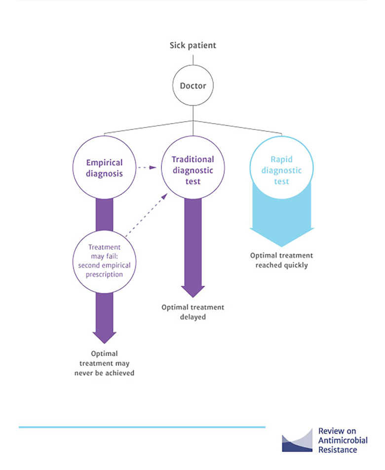
Described image
Figure _unit9.5.2 Figure 10 Empirical and traditional diagnoses can delay optimal treatment but rapid diagnostic tests allow optimum treatments to be prescribed more quickly (O’Neill, 2016).

 4.1 Traditional approaches to infection diagnosis