1 What are tricky topics again?
Tricky topics are topics which contain difficult concepts that students struggle to understand and which teachers find difficult to teach. Some of the tricky topics will be full-blown threshold concepts (identified according to the complex theories you read about in Week 1 and once learned will be transformative for the student) but others will not. You can find some of the tricky topics through existing literature in your subject area or through your own teaching experience. For some subject areas, personal experience may be all there is, because relevant literature on the topics which students find difficult, may not exist.
Here are some definitions for the terms that are used in this course:
Tricky topics: Topics which are challenging concepts that students find hard to learn and teachers find difficult to teach. They may also be threshold concepts (which once learned are transformative).
Stumbling blocks: Identifiable and assessable component parts of a tricky topic which are common to a variety of students’ problems. You would expect to find at least three or four key stumbling blocks in a tricky topic but there may be as many as six.
Problem examples: Examples of the problems students have which display their misunderstanding of the tricky topic and are symptoms of one or more stumbling blocks in that tricky topic.
Problem distiller: Classification table which helps you to identify why students have specific problems in tricky topics.
Figure 2 is a structure chart of a tricky topic which shows the relationship between these terms. This chart shows that students’ problem examples can be related to more than one stumbling block and stumbling blocks can have more than one problem example. What is not clear from this diagram is that each stumbling block usually has many problem examples (by definition).
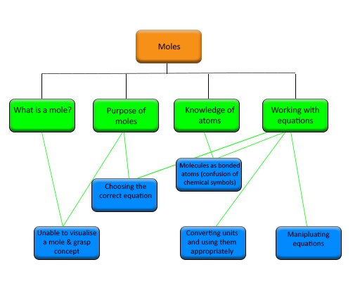
Figure 2 represents a template, now let’s look at a real example. Figure 3 shows the tricky topic of Moles in Chemistry. Interestingly Moles is also a threshold concept which you met in week 1. You will see many more interesting tricky topics as you work through this course.
Figure 2 illustrates the connections between tricky topic, stumbling blocks and students’ problem examples. Figure 3 provides concrete examples from the tricky topic moles to show how each problem example may be linked to more than one stumbling block. Before investigating how to define tricky topics further it is important to discuss how to find out what students understand or misunderstand about tricky topics in order to define those stumbling blocks and problem examples. Section 2 explains how you can conduct a needs analysis that is tailored to identifying and capturing details of your students’ misunderstandings.

