Practice Problems Answer Key
Don't open this until you've completed the assignment.
All correct answers are in red text.
Practice Problems for Genetics, Session 3: Pedigrees
Question 1
In the following human pedigrees, the filled symbols represent the affected individuals. You may assume that the disease allele is rare and therefore individuals marrying into the family are unlikely to have defective allele.
a) 
i) What is the most likely mode of inheritance for this pedigree?
Autosomal dominant
ii) State the genotypes of individuals # 1-5 in the following table using the letter ”A”. Use the uppercase letter to represent the dominant allele and lowercase letter to represent the recessive allele.
| Individual | Genotype |
|---|---|
| #1 | aa |
| #3 | aa |
| #4 | Aa |
| #5 | aa |
iii) If individuals # 2 and 3 have another son what are the chances that this son will be affected?
50% (Aa x aa)
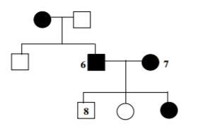
b) 
i) What is the most likely mode of inheritance for this pedigree? Autosomal dominant
ii) State the genotypes of individuals # 6-8 in the following table using the letter ”B”. Use the uppercase letter to represent the dominant allele and lowercase letter to represent the recessive allele.
| Individual | Genotype |
|---|---|
| #6 | Bb |
| #7 | Bb |
| #8 | bb |
iii) If Individuals #6 and #7 have another daughter what are the chances that she will be affected.
75% (Aa x Aa).
Question 2
You are analyzing the following human pedigree.
Assume that the individual marked with an asterisk (*) does not carry any allele associated with the affected phenotype and that no other mutation spontaneously occurs. Also assume complete penetrance. Use “R or XR” for the allele associated with the dominant phenotype, “r or Xr” for the allele associated with the recessive phenotype.

a) What is the most likely mode of inheritance of this disease? Choose from: autosomal dominant, autosomal recessive, X-linked dominant, X-linked recessive.
X linked recessive
b) List all possible genotypes of the following individuals in the pedigree.
| Individual | Genotype |
|---|---|
| #1 | (X)R (X)R or (X)R (X)r |
| #3 | (X)R (X)r |
c) What is the probability of Individual A being affected?
The father of Individual A has the genotype (X)r (Y). Individual A is a female so she will inherit the Xr
from her father.
The probability that Individual A’s mother is a carrier (XR
Xr
) is ½ since female #3 is a carrier (#3 has an affected
son). If Individual A’s mother is a carrier (XR
Xr
) then the probability that Individual A will inherit Xr
from her mother
is ½. The combined probability that that Individual A will inherit a Xr
is ½ x ½, or ¼ .
d) What is the probability of Individual B being affected?
Because individual B is male, he will inherit the Y chromosome form his dad. Thus the probability of Individual B
being affected is the same as the probability of Individual B inheriting the Xr
from his mother. Given the
explanation above, this is ¼.
Question 3
The following human pedigree shows a family affected by a specific disease. Assume that the individuals marked with an asterisk (*) do not carry any allele associated with the affected phenotype and that no other mutation spontaneously occurs. Also assume complete penetrance.

a) State the most likely mode of inheritance for this disease. Choose from: autosomal dominant, autosomal recessive, X-linked dominant, X-linked recessive.
autosomal recessive
b) Write all possible genotypes of the following individuals in the pedigree. Use the uppercase “A” for the allele associated with the dominant phenotype and lowercase “a” for the allele associated with the recessive phenotype.
| Individual | Genotype |
|---|---|
| #1 | AA or Aa |
| #2 | AA or Aa |
| #4 | Aa |
c) What is the probability that Individual 5 will be a carrier?
Individual 4 is a carrier since she gets a disease allele from her father. Individual 4 marries a person who is AA
(this was given in the prompt). Therefore the chance that Individual 5 is a carrier is ½.
d) The following human pedigree shows a family affected by a different disease. Assume that the individuals marked with an asterisk (*) do not carry any allele associated with the affected phenotype and that no other mutation spontaneously occurs. Also assume complete penetrance. State the most likely mode of inheritance for this disease.
X-linked recessive

e) Individual 3 from the 1st pedigree has a second marriage with Individual 6 from the 2nd pedigree. They have a son and a daughter as shown below.

i) What would be the genotype of their son for the two disease genes? Aa (X)r (Y)
i) What would be the genotype of their daughter for the two disease genes? Aa (X)R (X)r
