1.2 Hyd a faint o wybodaeth
Er bod pobl yn hoffi cael manylion beth fyddai'n digwydd a pham (e.e. pa mor hir y bydd y broses yn ei chymryd a beth fydd yn digwydd ar ôl mynegi pryder) i osod disgwyliadau, nid oedd dogfennau hir gyda llawer o wybodaeth fanwl am y broses Addasrwydd i Ymarfer bob amser yn ddefnyddiol. Er enghraifft, efallai na fydd gwybodaeth fanwl iawn am fod yn dyst a chroesholi yn berthnasol ar adeg mynegi pryder ac mae crynodebau mwy syml o'r hyn a fydd yn digwydd ar ôl mynegi pryder yn fwy priodol, h.y. yr wybodaeth gywir ar yr adeg gywir.
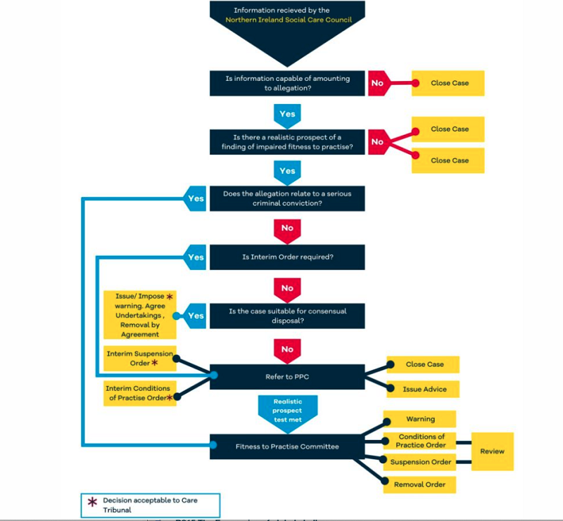
Roedd tudalennau cynnwys mewn dogfennau hir a'r rheini a oedd yn cysylltu â thudalennau penodol yn y ddogfen yn ddefnyddiol i bobl, yn ogystal â rhestrau bwledi a oedd yn crynhoi gwybodaeth fanwl neu gymhleth. Ceir enghraifft gan Gyngor Gofal Cymdeithasol Gogledd Iwerddon yn Ffigur 1.

