Denmark USD COER - Partnership and Networking
3. The artefact
The Case
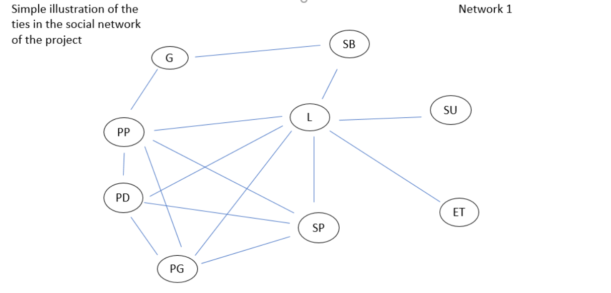
The network and the dynamics of the relations in the project Building Bridges
The actors in the specific case is: Project Manager- Linda K. M. (L), Government (G), Study Board at the university (SB), Prison and Probation Service (PP), Prison Director (PD), Prison Guards (PG), Students from prison (SP), Students from University (SU), External Teachers (ET)[1]
Description of network and relations between entities based on interviews in the case study
Building Bridges was started by Linda Kjær Minke, who teaches a course in Criminology at the University of Southern Denmark. The project is inspired by the American Inside out approach and the primary function of the project is to teach both inside students (prisoners) and outside students (university students) together within the prison.
Linda is the only person responsible for managing the project and has spent a lot of time and resources on establishing the project and securing its continuance. As mentioned by her in the interview, it can be quite difficult to get the Study Board to approve the course, especially since the course takes more of her time and thus is more expensive to offer. As illustrated on Network 2, information and ideas go both ways in the tie between Linda and the Study Board, but the Study Board is in a position to decide for themselves if they want to approve the course and they are obligated to take financial circumstances into consideration. This is also illustrated by the green dotted line from the Study Board (University) to the project leader which express that approval of the course lasts only one semester at the time.
In Network 2, it is also illustrated that there is an enclave of students involved in the project (often around 15 but in terms of space and simplicity they figure as three entities). The resources exchanged between the students is both emotions and symbols and although this is definitely not generalisable, the group can in some degree be characterised as being homogenic. It is also illustrated that they exchange resources with both the external teacher and the inside students, because they all participate in the lectures, but it is quite essential to stress, as illustrated on Network 1, that they are not connected to anyone else in the network outside the project and thus the exchanges is only occurring during lectures and is not sustained outside those settings. This is also emphasised through the dotted lines on Network 2. As expressed by both university students and project leader (Linda), they often have a quite close connection and the project leader has individual conversations with each student before enrollment. Furthermore, the university students are linked to the students inside the prison. This relation is described as being filled with skepticism and prejudices before participating in the course, but quickly these relations change character and with respects, understanding and approval flowing reciprocally. So the purple dotted line on Network 2, illustrates the initial state of the relation.
As emphasized by several dotted lines, the connection between the inside students and the project, both teachers and other students, is quite weak. Due to the strict rules about communication between prisoners and the outside, the communication is basically during lectures or otherwise quite sporadic. This is, for instance, a hindrance to effective group work between inside and outside students, and also for providing the inside students with necessary feedback from the teacher.
In the bottom to the right of Network 2, you will see the external teacher. External teachers are an essential part of the course since they compose a variety of professions e.g. employees from Prison and Probation Service or high profile university professors, which is essential in challenging some of the prejudices and lack of understanding that might exist between for instance prisoners and representatives of the police. Again, the dotted purple line represents only some of those relations and it represents the initial stage of that relation. Moreover, the illustration points to the fact that the relation between the project and the external teachers is not completely stable. First of all the funding from the university is not a long-term agreement but a short-term agreement that the project leader must negotiate each semester. Secondly, you can see that a lot of resources flow reciprocally between the project leader and the external teachers, which is due to the fact that they often know each other personally, but they do not work in the same area of the country and communication is often through emails. Obviously, their connection to the project is not long-term, since the funding of the project is not.
If we move over to the blue circles that illustrates the ties to and between the people in the prison system, it is clear that the relation between inside students and the prison guards is quite complex. Most often their relation is one characterised by opposition and a general negative attitude towards each other. Obviously, it is also a relation that is characterised by a great deal of formality and a unidirectional flow of orders. This is what the unidirectional yellow line on Network 2 express, which means that information obviously also flow from prisoners to guards but the relation is generally characterised by the domination by the prison guards. Concerning the relation between the project leader and the prison guards, this is also a quite troublesome relation. Bringing so many outsiders into the prison means a lot of extra work with searching the visitors and moving prisoners around. This is also due to the very strict security procedures of the prison that the guards are obligated and expected to be concerned about. Therefore, some guards might oppose the existence of the project. Although, the project leader describes that she has quite a good connection with one of the guards who work as a gatekeeper and promote the projects to the other guards. She maintains this relation through emails occasionally. Generally, the aims and the goals of the project and some of the prison employees seems to differ a lot.
As highlighted by Network 2, the relations between the project leader and the Prison and Probation Service and the Prison director works in quite a similar way. Although both symbols and emotions flow both ways, these relations are very much characterised by the fact that these stakeholders are essential in order for the project to proceed. As it was also the case with the external teachers, we see that the amount of emotional resources flowing reciprocally does not resemble the usual formal relation between two institution professionals, but again this is because they are a part of the project leaders pre-existing network. The project leader emphasised that it is impossible to get access if you do not know anyone on the inside or have a highly renown project. As illustrated by the green dotted line, the project is highly reliant on the Prison and Probation Service for them to pay for the inside students to attend the course, since they can not afford it themselves. As with the funding from the university, this is also a short-term resource without any permanent long-time flow of economic resources.
Project Manager- Linda K. M. (L), Government (G), Study Board at the university (SB), Prison and Probation Service (PP), Prison Director (PD), Prison Guards (PG), Students from prison (SP), Students from University (SU), External Teachers (ET)[1]
[1] External teachers include for instance representatives from prison and probation service, police and university professors.

Project Manager- Linda K. M. (L), Government (G), Study Board at the university (SB), Prison and Probation Service (PP), Prison Director (PD), Prison Guards (PG), Students from prison (SP), Students from University (SU), External Teachers (ET)[1]

