Skip to main content
Utunzaji katika Leba na Kuzaa

Utunzaji katika Leba na Kuzaa

If you create an account, you can set up a personal learning profile on the site.

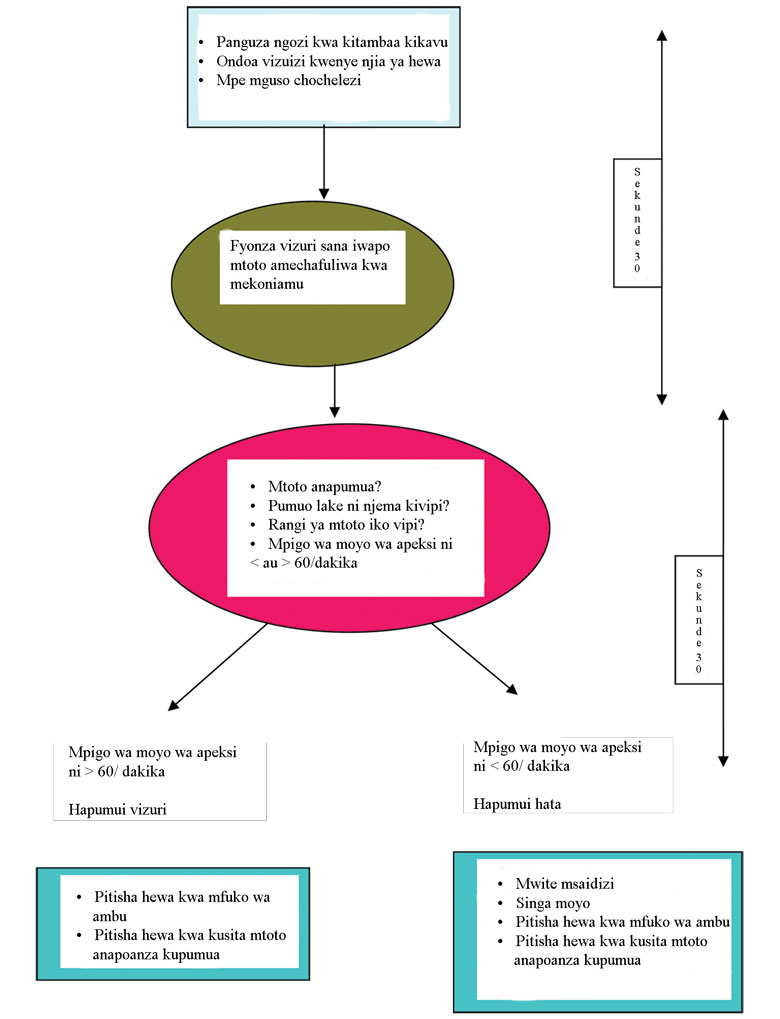
Mchoro 7.15 Muhtasari wa hatua katika uhaishaji wa mtoto mchanga

 7.4.9 Chunguza motto huku ukumpitishia hewa