Unidad 5: Respuesta
5.11 Mantenimiento de registros y protección de datos

Tú viste antes que al iniciar el proceso de presentación de informes, tomaste notas cuidadosas de los problemas de salvaguardia de las que has sido alertado, pero es importante pensar en todo el proceso, es decir, lo que sucede con la información que registras, tanto en ese momento como a medida que avanza una investigación.
- Confidencialidad : es importante mantener la confidencialidad de la información que has registrado. Esto requiere un sistema adecuado para la gestión de casos, el almacenamiento de información y una comprensión de qué información debe transmitirse y a quién. La confidencialidad es lo más importante en la gestión del problema de salvaguardia y más allá.
- Procedimientos de presentación de informes: ser claro acerca de los procedimientos de presentación de informes más allá de lidiar con los incidentes iniciales. Por ejemplo, incidentes graves en los que se haya producido un daño significativo a la(s) víctima(s) y/o se haya producido una infracción del Código de Conducta, deberán informarse al miembro designado de la Junta de salvaguardia y mantenerse el anonimato para informar a la Junta. Además, las organizaciones deberán informar a los donantes sobre los problemas graves según los términos de sus acuerdos contractuales y las leyes de protección de datos.
- Protección de datos: ahora es un gran problema no solo dentro de las organizaciones, sino que a menudo está prescrito por la ley. Es importante saber si hay leyes que se relacionan con tu propio entorno, ya que deben cumplirse. Si no hay leyes específicas que se apliquen, debes conocer las normas internacionales.
- Uso de datos para el aprendizaje: la información anónima sobre incidentes graves y cómo se manejaron es de utilidad para el aprendizaje y el desarrollo continuos.
|
Actividad 5.13 Sistemas de registro y almacenamiento de datos Reflexiona y responde en tu diario de aprendizaje a las siguientes preguntas en relación con tu propia organización:
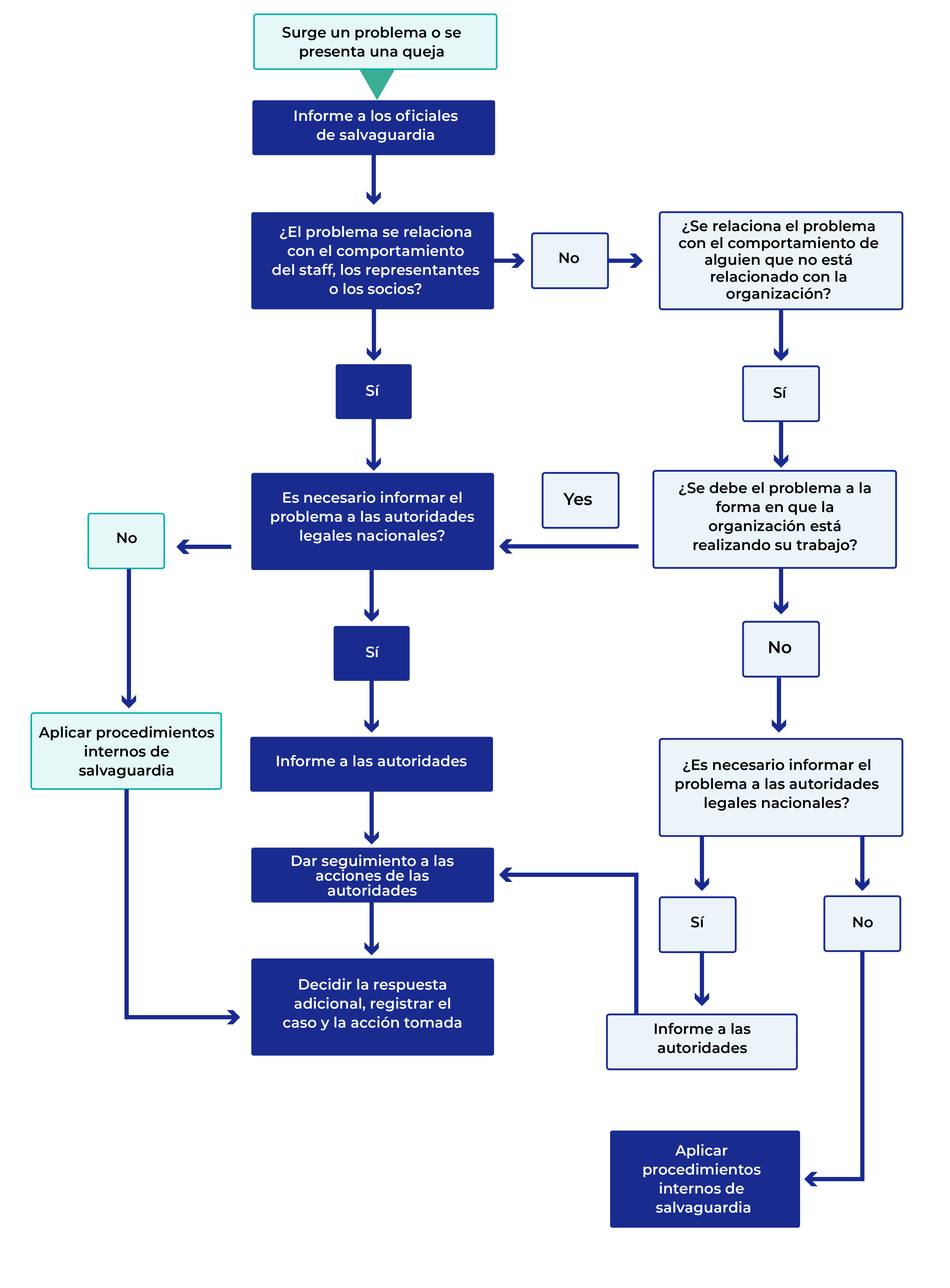
Visión general Es una buena práctica desarrollar un diagrama de flujo simple para demostrar los próximos pasos que hemos estado discutiendo en esta unidad. Este diagrama de flujo se puede agregar a tus procedimientos de salvaguardia, además de mostrarse de manera destacada para que el personal y los beneficiarios entiendan lo que pueden esperar si plantean un problema de salvaguardia. Utilizando la plantilla siguiente como ejemplo, verifica los procedimientos de informes y respuesta existentes de tu organización. Si no existe ninguno, utiliza la plantilla para ayudar a diseñar uno para tu organización. Piensa en las diversas formas y medios en que se informó el problema en materia de salvaguardia, cómo son recibidos, quién los recibió, cómo deben tratarse y dentro de qué plazo. Luego piensa en los próximos pasos que deben tomarse.
© (Adaptado del Centro de Recursos de Save the Children Keeping Children Safe: Un conjunto de herramientas para la protección de la infancia) Aquí hay una versión para descargar de este diagrama de flujo. Notas para recordar:
Tenga en cuenta que, si bien las autoridades locales investigan el asunto, la organización no debe llevar a cabo Si las autoridades locales deciden no investigar, la organización debe llevar a cabo sus propias investigaciones internas sobre las denuncias formuladas. Consulte la Guía de investigación de CHS Alliance aquí para obtener más orientación sobre las investigaciones |


