3.1 Design a value proposition
What steps should you follow to prepare a good value proposition?
You can start thinking of the technology that you have been developing (technology push) or that the customers need (market pull). This will be discussed more during the next week, but for now it is important to understand your starting point in order to consider your value proposition canvas.
If you have an innovative technological solution, it makes sense to start from there and think about what customers would like to make use of it. In this case, you can consider developing a good value proposition as a solution to customer needs. The customer would provide valuable insights about their interest.
Alternatively, a market pull approach considers customer jobs, pains and gains first and develops the customer profile block before delving in the value map.
Activity _unit5.4.1 Activity 5
a.
A technology push approach
b.
A market pull approach
The correct answer is a.
a.
Correct. The technology proposed by Use Case 5 is flexible: drones able to transport objects of different weight can be employed in several contexts. It is then possible to consider the needs of different groups of customers.
Task B
Now, you will begin designing a value proposition canvas for Use Case 5.
As discussed in Video 1, the drone technology offered would enable the delivery of medicines and vital supplies in difficult-to-reach areas, or to people in an emergency.
Download this template of the value proposition canvas [Tip: hold Ctrl and click a link to open it in a new tab. (Hide tip)] and try to create a possible value proposition.
Comment
It’s helpful to identify a sector and a country/location where you think the technology could be used. Then, reflect on what customer jobs would be connected to the technology.
Once you have done this, consider customer gains and gain creators, and customer pains and pain relievers.
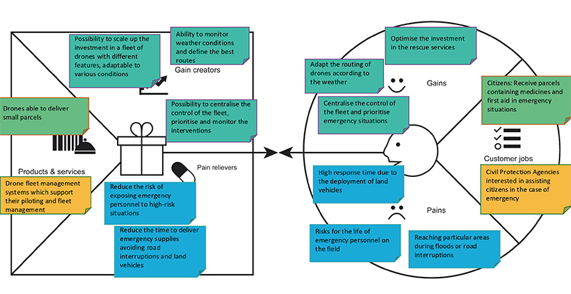
This example considers the use of the technology for the delivery of medicines and emergency goods to a population after an earthquake. Emergency management is often operated by dedicated agencies which may invest in a range of technologies used in several contexts.

This example then develops the idea of a service offered by specialised personnel to deliver first aid assistance in emergencies. National agencies would be one of the clients, but the benefit of the service would go to citizens. This idea is quite aligned with a multi-sided business model: two groups of customers would be expected as represented in the customer jobs block of Figure 9.
You can download the full example in Power Point here.